吉安水上游旅游发展有限公司为吉安市旅游投资发展有限公司全资子公司,于2021年12月正式成立,注册资金为2001万元。经营范围涉及游船租赁、水上观光、船员培训、水上服务区建设等多项业务。下设两家子公司,吉安市赣江船员培训有限公司为全资子公司,设有内河二、三类驾驶岗、轮机岗、基本安全三个培训专业;吉安赣江水上能源服务有限公司为控股子公司,经营范围涉及船舶检验服务,船舶修理、船舶加油等。为更好运营赣江水上游项目,现水上游公司面向社会公开招聘14名劳务派遣人员。现将有关事项公告如下:
一、招聘人数、岗位及条件
(一)基本条件
1.品行端正,勤奋敬业,忠诚担当;
2.身心健康;
3.与其他用人单位无劳动合同纠纷;
4.尚未解除纪律处分或者正在接受纪律审查的人员、受过刑事处罚或者涉嫌违法犯罪正在接受调查的人员,不得报考。
(二)招聘岗位及任职要求
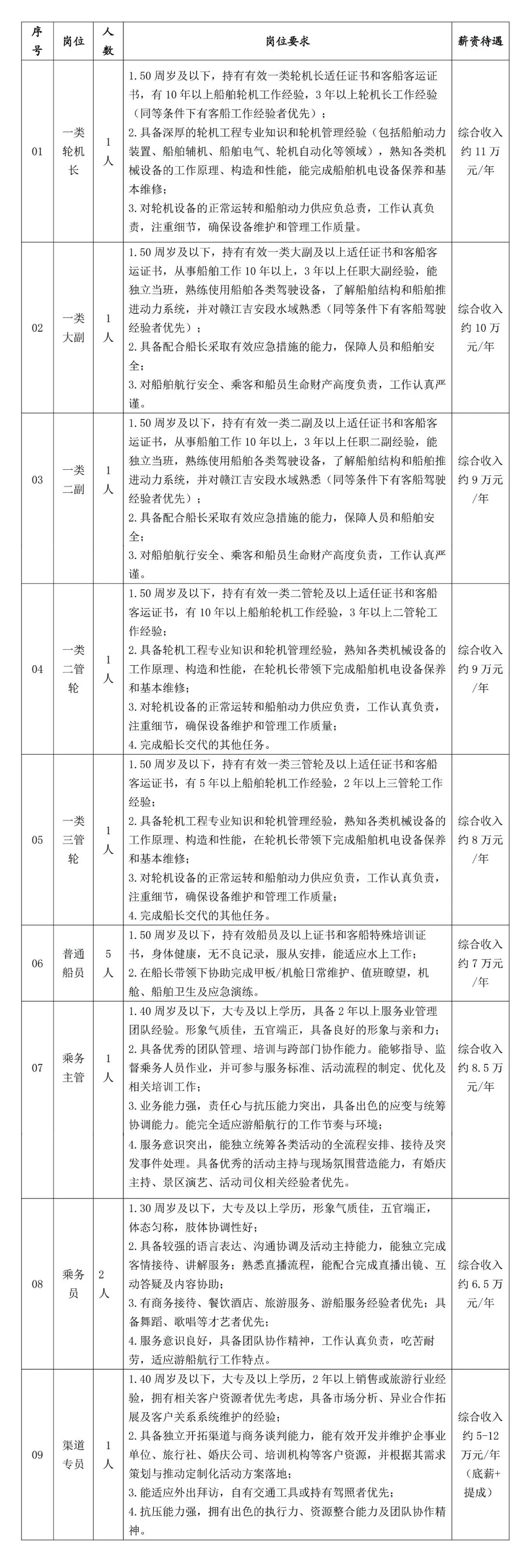
详见附件1《吉安水上游旅游发展有限公司2026年上半年招聘岗位及任职要求》。本次招考年龄计算方法为:50周岁及以下是指1976年3月23日(含)以后出生。招聘岗位要求的学历、工作经历的计算截止时间为2026年3月23日。特别优秀者经研究决定后可适当放宽相关条件。

二、招聘程序
按照报名、资格审查、面试、实操、体检、考察、公示等程序进行。
(一)报名
招聘信息在吉安水上游旅游发展有限公司、吉安文旅集团微信公众号平台发布,且通过吉安水上游旅游发展有限公司、吉安文旅集团微信公众号发布后续公告信息。
1.报名时间及报名方式
(1)报名时间:从公告发布之日起至2026年3月23日17:30止;
(2)报名方式:此次招聘采取网上邮箱报名或现场报名方式。报考人员需下载并认真填写《吉安水上游旅游发展有限公司面向社会公开招聘报名表》(附件2),连同报名附件打包压缩文件发送至电子邮箱:jianshuishangyou@163.com,邮件主题标注“吉安水上游+应聘岗位+姓名+联系电话”。
2.报名所需材料
(1)身份证、毕业证、学信网电子注册备案表及招聘岗位要求的相关职称证书原件扫描件;
(2)近期红底一寸免冠彩色电子照片;
(3)工作经历证明资料或相关项目资料;
(4)附件2《吉安水上游旅游发展有限公司面向社会公开招聘报名表》Word版及签名扫描件。
3.注意事项
每位报考人员限报1个岗位,报名前应仔细阅读岗位报名条件,认真填写报名信息,未能在规定时间内完成报名或未能提供完整报名材料的,视为放弃报名资格,后果由报考人员自行负责。如因不符合条件或报名资料不全者被取消资格的,责任由报考人员自行承担。公司有权根据《公告》要求对报考人员报名资料反映的基本情况进行初步筛选后确定进入面试环节人选。
(二)资格审查
资格审查贯穿公开招聘工作全过程,报考人员在报考时如提供虚假材料的,一经查实,取消考试资格。报考人员经核准报考资格确认无误后方可参加面试,时间及地点另行通知。
(三)考试方式
此次招聘采取面试、实操的方式进行。其中,面试采取半结构化面试方式进行,考试时间和地点另行通知。具体为:
1.面试:面试分为初面和复面满分均为100分,合格分数线均为70分。主要测试考生的专业知识、综合分析、组织协调、逻辑思维、语言表达、应变能力等方面的素质。在面试过程中,考官组认为拟招聘岗位考生均无法达到岗位匹配要求的,可取消该岗位的招聘;
2.实操:实操满分100分,合格分数线为70分。主要测试考生实际操作能力和专业技能水平;
其中01-一类轮机长岗、02-一类大副岗、03-一类二副岗、04-一类二管轮岗、05-一类三管轮岗、06-普通船员岗采取面试+实操的方式,考试总成绩=面试成绩*40%+实操成绩*60%;07-乘务主管岗、08-乘务员岗、09-渠道专员岗采取初面+复面的方式。考试总成绩=初面*40%+复面*60%。
3.成绩均保留小数点后两位数,第三位小数按四舍五入法处理;
4.入闱:根据招聘计划按最终成绩得分最高者录取。
(四)体检
体检到指定医院进行,费用由拟聘用人员自行承担,未到场体检或因本人原因无法在规定时间内完成体检全部项目的视为自动放弃,体检不合格或因身体原因不适合工作岗位的,取消考察资格并按面试成绩排名先后顺序依次进行补录。因拟聘用人员体检不合格的,或主动放弃聘用的,或试用期内无法胜任工作岗位,公司有权予以解聘,再由公司会议研究决定人员补录事宜。
(五)考察
考察主要对拟聘人员思想政治、道德品质以及有无违法违纪等情况进行考察,考察不合格的,取消聘用资格。
三、用工方式及工资待遇
此次采用第三方劳务外包形式聘用,试用期一个月,试用期按工资80%发放,薪资待遇见附件1。
四、其他事项
如有咨询事项,可在工作日内(09:00-12:00、14:30-17:30)拨打以下电话咨询:
(一)报名咨询:18179677818周女士;
(二)本公告解释权归吉安水上游旅游发展有限公司所有。
吉安水上游旅游发展有限公司
2026年3月10日